Excel 技巧整理
Topic:
Topic:
How to get all code from remote to local
Search “develop” in Windows Setting, then switch to “Developer mode”
https://udn.com/news/story/124495/8744193
Find FQDN/IP
Stash with message(-m) and untracked/new(-u) files
含 \n 的字串不能直接用 echo 去 base64, 先放到 file 裡面才不會直接被忽略
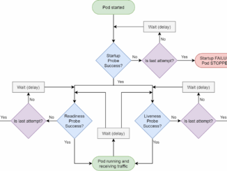
Overview
Copyright © 2026 | WordPress Theme by MH Themes